• 滑動圖 (bc.png)
:::

css_main

js_main

js&css_side_control

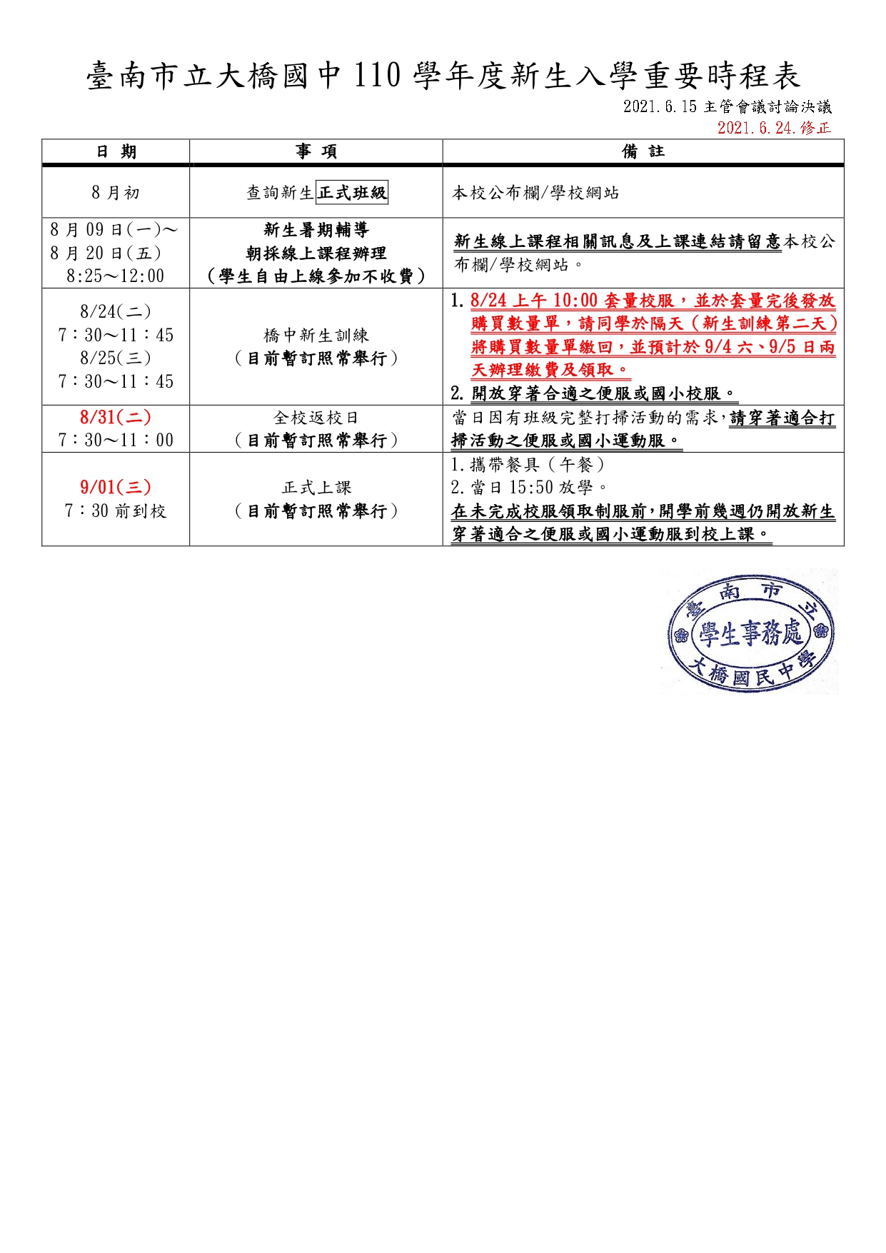
新生入學 訪客 - 學務處 | 2021-06-25 | 點閱數: 884

因應 6/24 教育部公告新學期開學日延後兩天至 9/1 才開學,故部分日期及活動有所調整(調整部分以紅字部分呈現),請新生家長及同學留意

主要調整的部分是返校日延至開學前一天 8/31 、套量衣服改至新生訓練第一天辦理,餘請詳閱附件。

  •  
    1) 大橋國中110學年度新生入學重要時程表(0624修正).pdf